高度预警!“香港维尔利”杀猪盘全面崩盘实录:缅北遥控、专割中老年、圈钱超10亿!
“投10万,半年回本,一年赚18万”——这句听起来像天上掉金砖的话,正让成千上万个家庭血本无归。


这不是理财广告,而是一场精心设计的金融围猎。名为“香港维尔利”的平台,披着“基因抗衰”“AI医疗”“港股打新”的高科技外衣,实则是一个藏身境外、专割中老年和宝妈群体的杀猪盘。它不靠产品盈利,不靠技术变现,只靠不断拉新人、强制复投、冻结提现来维持骗局运转。而当资金链断裂、崩盘在即,操盘手早已卷款潜逃,留下无数破碎的家庭在绝望中挣扎。

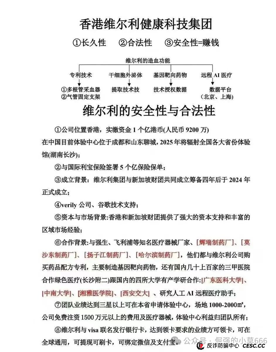
第一,所谓“香港维尔利”,实为彻头彻尾的境外杀猪盘。2023年7月于香港注册空壳公司,10月正式开盘,以“AI医疗”“干细胞疗法”“港股打新”为噱头,构建一套极具迷惑性的科技叙事。平台伪造与A股上市公司合作文件,盗用真实股票代码增强可信度,甚至连所谓“香港总部”照片均为PS合成。药监局、科技部、卫健委等官方渠道均无任何相关项目备案。

所谓“意大利实验室”“PET检测仪临床应用”,纯属虚构。这种“高大上”包装,精准击中中老年群体对健康与财富的双重焦虑,堪称“精准诈骗”。
第二,目标人群高度聚焦——50岁以上中老年人、全职宝妈、三四线城市信息弱势群体。骗子深谙“熟人社会”传播逻辑,通过微信群、线下宣讲会、短视频“专家讲座”等方式渗透。先以小额返利建立信任,再以“复投奖励”“团队分红”诱导加大投入。湖南益阳李阿姨抵押房产投入80万元,最终APP变灰、客服失联;上海一位宝妈拉入姐姐、嫂子共同投资,如今被亲属堵门追债,几近崩溃。
第三,其利率设计极具蛊惑性且严重违背金融常识。平台公开宣称“年化收益率高达400%”,细化为“投10万元,6个月回本,12个月收益18万元”。更设“阶梯利率”:1万月息10%,5万月息12%,10万以上月息15%。配合“复投加成”机制——若到期不提现而选择复投,次轮收益率再上浮3%至5%。这种设计并非鼓励投资,而是精心构筑的资金牢笼。

第四,平台设置极端苛刻的提现规则,核心逻辑只有一条:不拉人、不复投,就别想拿回一分钱。用户账户一旦产生收益,系统立即弹出提示:“复投可享额外5%奖励,提现后复投无奖励”。表面是激励,实则是变相冻结本金。更隐蔽的是,即便你咬牙放弃奖励选择提现,系统也会强制拦截:

所有可提金额中,50%必须自动转入下一期项目,称为“生态共建金”;
剩余50%若想提取,必须完成“活跃度任务”——即成功邀请至少3名新用户完成实名认证并入金;
单笔提现超过5万元,直接扣除50%作为“跨境结算手续费”;
若账户连续30天无新增下线,系统自动判定为“消极用户”,冻结全部收益,需联系“专属客服”解冻——而所谓客服,只会反复催你“发展团队”。
多名受害者证实,有人尝试仅提现几百元测试,刚到账,账户立即被标红锁定,弹窗警告“涉嫌套利行为,资金永久冻结”。更有甚者,在未拉人、未复投的情况下申请提现,平台竟要求签署“自愿放弃本金、仅领取部分收益”的协议,否则永不处理。这种机制彻底剥夺了投资者的退出权,将所有人牢牢绑在崩盘列车上。
第五,资金链断裂迹象早在2025年春季已全面暴露。链上数据清晰显示:2025年3月,维尔利平台日均USDT充值额尚维持在800万美元高位,而进入4月后断崖式下跌至仅120万美元。与此同时,用户提现请求却暴增300%,大量早期投资者开始恐慌性出逃。资金窟窿迅速扩大,操盘手陷入极度焦虑。为掩盖资金枯竭事实并延缓崩盘,团伙在短短一个月内连续更换6个收款钱包地址,每个钱包几乎都被掏空至极限——单个钱包累计流出资金逼近2800万美元。这种高频换钱包行为,是典型跑路前兆,目的只为混淆追踪、加速洗钱。


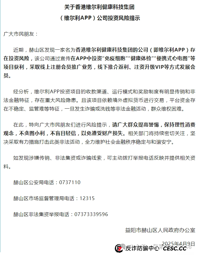
第六,官方早已密集预警。2025年4月9日,湖南益阳赫山区政府发布风险提示;赫山公安随即定性其为“传销+非法集资”;贵阳日报以“维尔利骗局”为题公开曝光;主流手机应用商店将其标记为“不良应用”;上海市公安局已受理多起刑事报案。然而,即便在警方点名、媒体曝光、平台崩坏的多重信号下,仍有部分投资者执迷不悟,坚信“只是暂时冻结”“马上就要上市”。这种“沉没成本陷阱”与“信仰式投资”,正是骗子最乐见的心理漏洞。

第七,大规模“单割”已成常态,无数团队血本无归。所谓“单割”,即平台选择性冻结部分账户,仅允许特定“托儿”或早期操盘关联人员提现,制造“还能赚钱”的假象,诱使其他人继续加仓。据多地受害者反馈,自2025年3月底起,大量中层团队长突然无法提现,而此前高调晒收益的“金牌讲师”却悄然离场。

江苏某地一个300人社群,在4月中旬一夜之间被清空——群主注销账号、微信群解散、所有成员被拉黑。广东佛山一团队长曾宣称“带大家共同致富”,结果自己提走近200万元后失联,留下200多名会员人均亏损10万元以上。
请记住:你看到的“专家”,可能是群演;你信任的“团队长”,可能是托儿;你期待的“上市”,只是跑路前的最后一场戏。转发这篇文章,或许就能让一位长辈悬崖勒马。点赞、关注,让更多人看清“维尔利们”的真面目——因为下一个被盯上的,可能就是你家的父母。
以下内容为赞助商提供

网赚项目交流+骗局曝光群
扫码进群,获取今日项目最新消息
声明:文章来自网络&投稿。本站仅提供存储服务,侵权联系本站删除。
